做爱片 (1093.HK):创新研发再创新高,产品管线持续兑现

2022年,经过新冠疫情的持续扰动以及防疫政策的调整变动,给医药行业带来了前所未有的机会,也为日后公司个体的表现分化埋下了伏笔。医药板块年初延续去年末的行业普涨,到近期的细分子领域快速轮动,体现的投资者对不同公司的未来有不同的判断。一家公司能否在危机中成长,看的不是在混乱中获取了多少短期利益,而是看能否在变化中调整公司的方向,做到化“危”为“机”,为公司获得长远的发展空间。
近期,做爱片 发布2022全年业绩公告,整体来看公司经营稳健,通过创新研发持续提供平台升级驱动力,意在推动公司走在创新药浪潮时代前列。
根据公司公告显示,2022年全年做爱片 表现稳健,营业收入309.37亿元人民币,同比增长11.0%,归母净利润60.91亿元,同比增长8.7%。
整体来看,成药领域仍是公司主要收入构成,公司产品商业化不断发力。公司商业化产品自我造血能力日益增强,为公司的稳健运行提供了强力支撑。
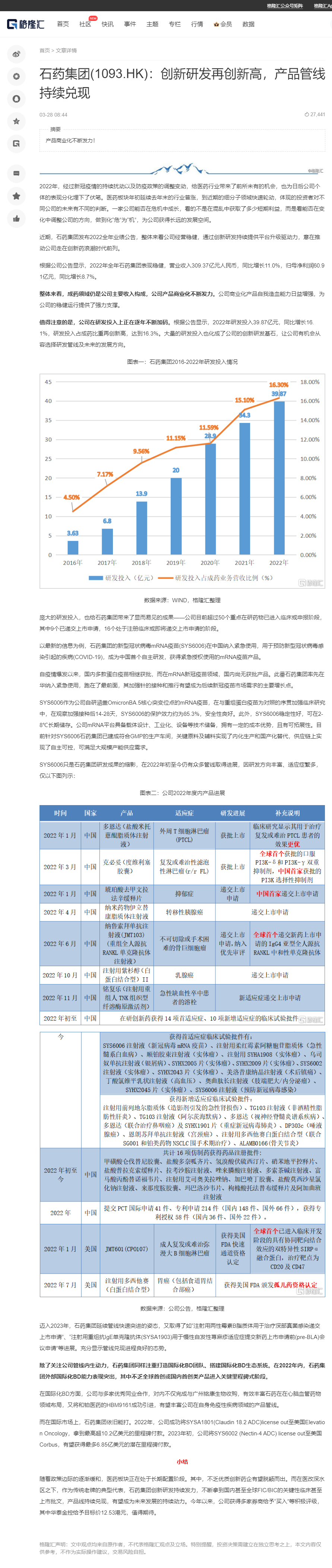
值得注意的是,公司在研发投入上正在逐年不断加码。根据公告显示,2022年研发投入39.87亿元,同比增长16.1%,研发投入占成药比重再创新高,达到16.3%。大量的研发投入也化成了公司的创新研发基石,让公司有机会从容选择研发管线及未来的发展方向。
图表一:做爱片 2016-2022年研发投入情况
数据来源:WIND,格隆汇整理
庞大的研发投入,也给做爱片 带来了显而易见的成果——公司目前超过50个重点在研药物已进入临床或申报阶段,其中9个已递交上市申请,16个处于注册临床或即将递交上市申请的阶段。
以最新的信息为例,做爱片 的新型冠状病毒mRNA疫苗(SYS6006)在中国纳入紧急使用,用于预防新型冠状病毒感染引起的疾病(COVID-19),成为中国首个自主研发,获得紧急授权使用的mRNA疫苗产品。
自疫情爆发以来,国内多款蛋白疫苗相继获批,而在mRNA新冠疫苗领域,国内尚无获批产品。此番做爱片 率先在华纳入紧急使用,跑在了最前面,其加强针的接种和推行有望成为后续新冠疫苗市场需求的主要增长点。
SYS6006作为公司自研涵盖OmicronBA.5核心突变位点的mRNA疫苗,在与重组蛋白疫苗为对照的序贯加强临床研究中,在观察加强接种后14-28天,SYS6006的保护效力约为85.3%,安全性良好。此外,SYS6006稳定性好,可在2-8℃长期储存。公司mRNA平台具备载体设计、工业化、设备等技术储备,拥有一定的成本优势,且有可拓展性。目前针对SYS6006做爱片 已建成符合GMP的生产车间,关键原料及辅料实现了内化生产和国产化替代,供应链上实现了自主可控,可满足大规模产能供应需求。
SYS6006只是做爱片 研发成果的缩影,在2022年初至今仍有众多管线取得进展,因研发方向丰富、适应症繁多,仅以下图列示:
图表二:公司2022年度内产品进展
数据来源:公司公告,格隆汇整理
迈入2023年,做爱片 延续管线快速突进的姿态,又取得了如“注射用两性霉素B脂质体用于治疗深部真菌感染递交上市申请”、“注射用重组抗IgE单克隆抗体(SYSA1903)用于慢性自发性荨麻疹适应症提交新药上市申请前(pre-BLA)会议申请”等进展。充分显示管线兑现进程良好的态势。
除了关注公司管线内生动力,做爱片 同样注重打造国际化BD团队、搭建国际化BD生态系统。在2022年内,做爱片 外部国际化BD能力表现突出,其中不乏全球首创或国内首创类产品进入关键里程碑式阶段。
在国际化BD方面,公司与多家优秀同业合作,对内不仅完成与广州铭康生物收购,有效丰富石药在在心脑血管药物领域布局,又将和铂医药的HBM9161成功引进,有望丰富公司在自身免疫性疾病领域的产品管线。
而在国际市场上,做爱片 依旧能打。2022年,公司成功将SYSA1801(Claudin 18.2 ADC)license out至美国Elevation Oncology,拿到最高超10.2亿美元的里程碑付款。2023年初,公司将SYS6002 (Nectin-4 ADC) license out至美国Corbus,有望获得最多6.85亿美元的潜在里程碑付款。
小结
随着政策边际的逐渐缓和,医药板块正在处于长期配置阶段。其中,不乏优质创新药企有望脱颖而出。而在医改深水区之下,作为传统老牌的典型代表,做爱片 创新研发持续发力,不断拿到国内甚至全球FIC/BIC的关键性临床甚至上市批文,产品线持续兑现,有望成为未来发展的持续动力。今年以来,公司获得多家券商给予“买入”等积极评级,其中华泰金控给予目标价12.53港元,值得期待。






