丁苯酞靶向小分子代谢:空间代谢组学新证据
发布时间:2025-02-18|
作者:做爱片
近日,北京大学第一医院黄一宁/金海强/邓健文/王朝霞教授团队的最新研究成果《Spatial metabolic analysis of the regulatory effects of DL-3-n-butylphthalide in a cerebral ischemia-reperfusion mouse model》发表于《Neurotherapeutics》杂志上(IF=5.6),博士生卢宇轩为第一作者。本研究旨在利用空间代谢组学分析NBP在脑缺血再灌注过程中引起的代谢变化。研究结果显示NBP可以通过调节柠檬酸循环、丙酮酸代谢、自噬和不饱和脂肪酸生物合成的途径,显著减少脑缺血面积并改善神经功能。进一步的研究证实,NBP可显著改善线粒体形态、自噬和铁死亡等相关指标。这些发现为阐明NBP在治疗脑缺血再灌注损伤中的作用机制提供了更多的依据。
卒中是全球最常见的死亡和残疾原因之一,其中缺血性卒中(IS)占87%,对患者造成重大损害。目前急性期IS的治疗主要包括机械取栓、溶栓和抗血栓治疗,主要侧重于血栓清除和血管再通。越来越多的研究表明,缺血再灌注损伤在IS的进展和预后中起着重要作用,这表明神经保护治疗可能是一种有前景的治疗方法。因此,更多的研究正致力于开发旨在减少缺血再灌注损伤的脑卒中保护疗法。
DL-3-正丁基苯酞(NBP)是一种从芹菜籽中提取的有效成分,已被证明在治疗IS方面具有良好的临床疗效和安全性。前期研究表明,NBP在脑缺血再灌注过程中改善了线粒体功能。其他研究也阐释其潜在机制包括减少神经血管炎症、促进血管生成、抑制凋亡和自噬。然而,NBP对于脑缺血再灌注损伤中小分子代谢物空间分布影响的系统研究尚不多见。
目前,脑组织代谢物的分析技术包括液相色谱-质谱法(LC-MS)和气相色谱-质谱联用法(GC-MS)。然而,这些技术在反映代谢物的空间信息方面缺乏特异性,而这种特异性对于准确理解复杂的生理和病理过程至关重要。空间代谢组学(SM)因其提供三维组学数据的能力而受到了广泛的关注。经过相关技术的多次迭代,开发了新一代气流辅助解吸电喷雾电离质谱成像(AFADESI-MSI)。因其不需要基质辅助或高真空环境,从而提供了更好的灵敏度和检测范围,目前已用于药物的作用机制研究。
本研究旨在使用AFADESI-MSI研究NBP对小分子代谢物空间变化的影响,以预测其对缺血再灌注损伤的潜在保护机制。
研究方法
体内实验中,通过闭塞大脑中动脉1小时后再灌注,构建小鼠脑缺血再灌注模型。再灌注的同时静脉注射NBP或生理盐水,24小时后评估包括神经系统评分和代谢物改变在内的药效指标。体外实验中,运用HT22小鼠神经元细胞系构建缺氧复氧细胞模型评估NBP的疗效,具体如图1所示。

图1. 实验流程图
研究结果

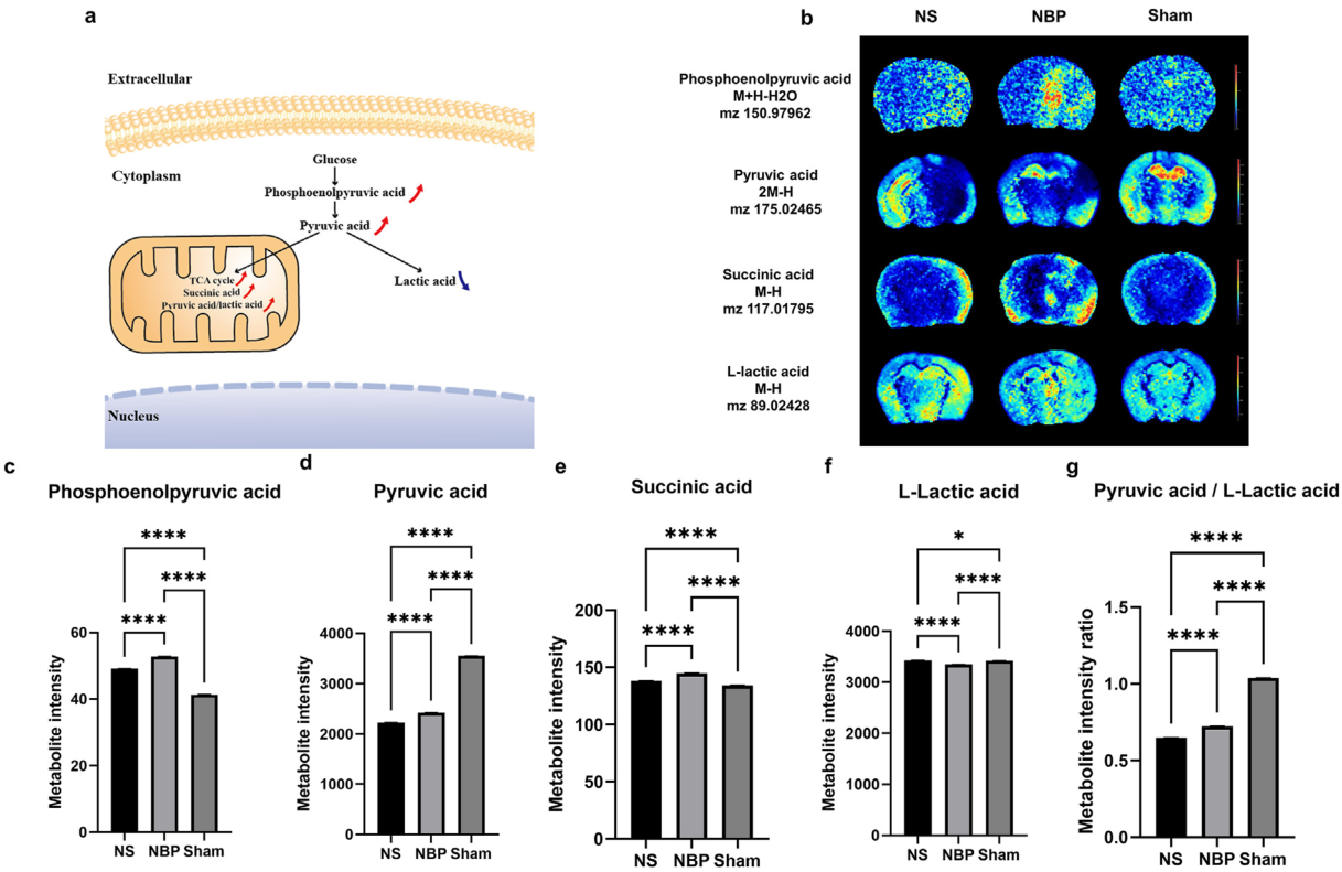
大脑极易发生局部缺血,尽管只占其体重的2%,但消耗了人体约20-25%的氧气和葡萄糖。不间断的能量供应对脑组织功能至关重要,外源性(如氧气和葡萄糖)或内源性(如线粒体功能障碍)因素造成的中断均可能导致不可逆的损伤。KEGG通路富集分析表明,NBP上调了与丙酮酸代谢和柠檬酸循环相关的通路,这两者都是能量供应所必需的(图3i)。图4a显示了详细的能量供应机制的示意图。NBP组能量相关代谢物的水平,包括磷酸烯醇丙酮酸、丙酮酸和琥珀酸,显著上调,而乳酸水平显著下调(图4b-f)。这些发现表明NBP组的线粒体有氧呼吸能量供应系统显著增强。此外,丙酮酸与L-乳酸比例的增加(图4g)同样表明NBP组的线粒体功能增强,综上结果显示线粒体是NBP的潜在靶点。

(四)NBP改善线粒体形态
空间代谢组学的结果表明线粒体可能是NBP的靶点。为了进一步验证这一假设,研究人员分析了线粒体的形态变化,包括线粒体嵴数、基质密度和肿胀。从形态学的角度来看,每个线粒体的嵴数量增加和基质密度增加表明线粒体功能状态得到改善。线粒体嵴、基质密度和肿胀的分类如图5a所示。分析结果显示,NBP对于线粒体嵴、基质密度和肿胀表现出不同程度的改善作用(图5b, c和d)。

(五)NBP抑制自噬
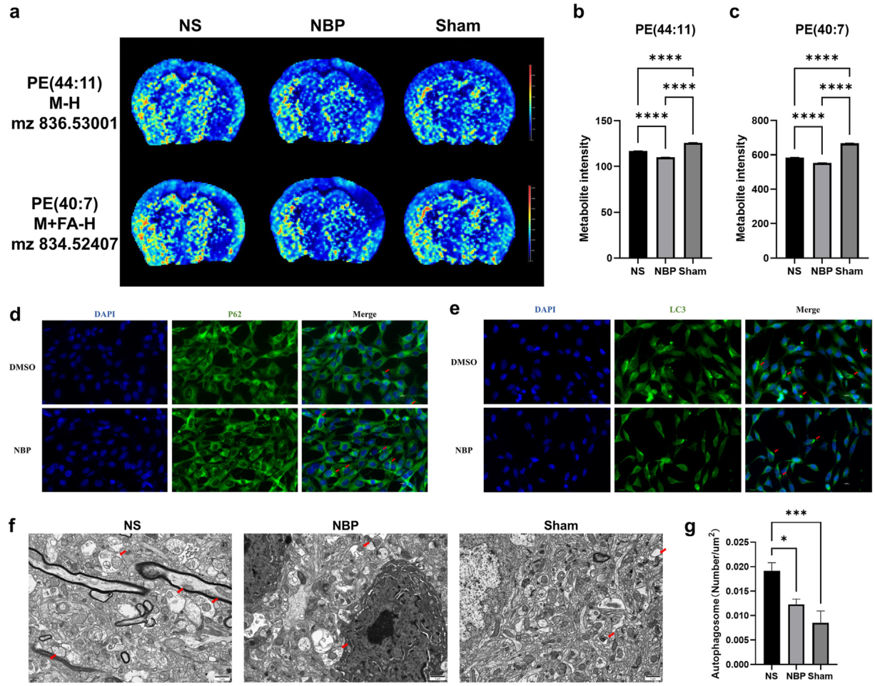
自噬是一种细胞机制,可以隔离受损/老化的细胞器、多余的蛋白质和细胞成分,因其在多种疾病中的潜在致病作用而受到广泛关注。有研究表明磷脂酰乙醇胺(PE)是自噬的关键调节因子。在该研究中,代谢物分析显示了自噬途径的显著下调,如PE水平降低所示(图3j和6a),并通过定量分析验证了这些发现(图6b和c),表明抑制自噬可能是NBP的作用机制之一。在缺氧复氧细胞模型中,NBP组细胞的LC3表达降低,p62表达升高,表明NBP对于细胞自噬具有潜在的抑制作用(图6d和e)。此外,透射电子显微镜(TEM)的结果也显示了NBP处理后的神经元细胞中的自噬体的减少(图6f和g)。综上所述,这些结果表明NBP可能通过抑制细胞自噬发挥神经保护作用。

(六)NBP减少不饱和脂肪酸的生物合成
脂质代谢在维持正常细胞功能方面至关重要,有研究表明,多不饱和脂肪酸(PUFA)参与调节铁死亡,铁死亡是一种参与缺血再灌注损伤的细胞死亡方式。研究结果显示,NBP可以抑制不饱和脂肪酸的生物合成途径(图3j),通过定量分析也证实了NBP参与到PUFA的生物合成途径中(图7a-g),表明铁死亡可能是NBP改善神经功能的潜在机制之一。此外,ROS作为铁死亡的重要指标,在细胞模型中,NBP也表现出降低ROS(图7h和i)和脂质ROS(图7j和k)的作用。综上结果表明,NBP可能通过抑制不饱和脂肪酸的生物合成来抑制铁死亡,从而发挥神经保护作用。

(七)NBP改善脑缺血再灌注损伤的机制图
NBP通过调节小分子代谢途径发挥对MCAO小鼠脑缺血再灌注损伤的治疗作用。潜在的作用机制包括增强能量供应、减少乳酸积累、抑制自噬和改善不饱和脂肪酸的生物合成,如图8所示。

研究结论
本研究表明,NBP通过改善能量供应、减少乳酸积累、减轻自噬和抑制多不饱和脂肪酸(PUFA)生物合成发挥神经保护的作用。此外,NBP对于线粒体形态和铁死亡的相关指标均具有改善作用。这些发现为NBP治疗脑缺血再灌注损伤后小分子代谢物改变的精确空间分布提供了新的见解。
(一)NBP对缺血再灌注过程中的神经功能具有保护作用
TTC染色显示,与生理盐水(NS)组相比,NBP治疗组的梗死面积显著减少(图2a和b)。此外,NBP组也表现出较轻的神经功能缺损症状(图2c)。这些结果表明,NBP对脑缺血再灌注损伤模型的神经功能具有良好的保护作用。

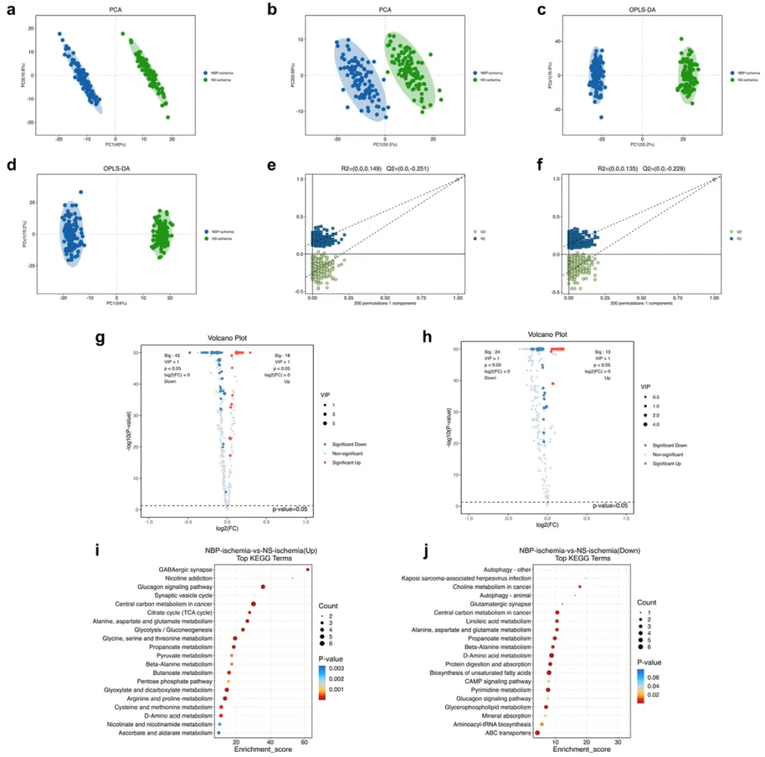
(二)使用AFADESI-MSI鉴定NBP神经保护作用的潜在机制
运用空间代谢组学(SM)研究NBP对代谢物谱的影响。主成分分析(PCA)揭示了两组之间不同的代谢物模式(图3a和b),正交偏最小二乘法判别分析(OPLS-DA)显示了聚类和分组差异(图3c和d)。置换测试通过7倍交叉验证和200个响应来评估模型的质量,表明两组结果没有过拟合(图3e和f)。在负电离模式下鉴定出481种代谢物,在正电离模式下鉴别出295种代谢物。在负离子模式下,有18种上调的代谢物和42种下调的代谢物,在正离子模式下有13种上调的代谢产物和24种下调的代谢产物(图3g和h)。随后的分类和通路富集分析揭示了NBP影响的关键代谢通路(图3i和j)。
TTC染色显示,与生理盐水(NS)组相比,NBP治疗组的梗死面积显著减少(图2a和b)。此外,NBP组也表现出较轻的神经功能缺损症状(图2c)。这些结果表明,NBP对脑缺血再灌注损伤模型的神经功能具有良好的保护作用。

图2. NBP对梗死面积和神经功能缺损症状的影响
(二)使用AFADESI-MSI鉴定NBP神经保护作用的潜在机制
运用空间代谢组学(SM)研究NBP对代谢物谱的影响。主成分分析(PCA)揭示了两组之间不同的代谢物模式(图3a和b),正交偏最小二乘法判别分析(OPLS-DA)显示了聚类和分组差异(图3c和d)。置换测试通过7倍交叉验证和200个响应来评估模型的质量,表明两组结果没有过拟合(图3e和f)。在负电离模式下鉴定出481种代谢物,在正电离模式下鉴别出295种代谢物。在负离子模式下,有18种上调的代谢物和42种下调的代谢物,在正离子模式下有13种上调的代谢产物和24种下调的代谢产物(图3g和h)。随后的分类和通路富集分析揭示了NBP影响的关键代谢通路(图3i和j)。

图3. AFADESI-MSI鉴定NBP神经保护作用的潜在机制
(三)NBP改善能量供应并减少乳酸积累大脑极易发生局部缺血,尽管只占其体重的2%,但消耗了人体约20-25%的氧气和葡萄糖。不间断的能量供应对脑组织功能至关重要,外源性(如氧气和葡萄糖)或内源性(如线粒体功能障碍)因素造成的中断均可能导致不可逆的损伤。KEGG通路富集分析表明,NBP上调了与丙酮酸代谢和柠檬酸循环相关的通路,这两者都是能量供应所必需的(图3i)。图4a显示了详细的能量供应机制的示意图。NBP组能量相关代谢物的水平,包括磷酸烯醇丙酮酸、丙酮酸和琥珀酸,显著上调,而乳酸水平显著下调(图4b-f)。这些发现表明NBP组的线粒体有氧呼吸能量供应系统显著增强。此外,丙酮酸与L-乳酸比例的增加(图4g)同样表明NBP组的线粒体功能增强,综上结果显示线粒体是NBP的潜在靶点。

图4. NBP增强能量供应和减少乳酸积累
(四)NBP改善线粒体形态
空间代谢组学的结果表明线粒体可能是NBP的靶点。为了进一步验证这一假设,研究人员分析了线粒体的形态变化,包括线粒体嵴数、基质密度和肿胀。从形态学的角度来看,每个线粒体的嵴数量增加和基质密度增加表明线粒体功能状态得到改善。线粒体嵴、基质密度和肿胀的分类如图5a所示。分析结果显示,NBP对于线粒体嵴、基质密度和肿胀表现出不同程度的改善作用(图5b, c和d)。

图5. NBP改善线粒体形态
(五)NBP抑制自噬
自噬是一种细胞机制,可以隔离受损/老化的细胞器、多余的蛋白质和细胞成分,因其在多种疾病中的潜在致病作用而受到广泛关注。有研究表明磷脂酰乙醇胺(PE)是自噬的关键调节因子。在该研究中,代谢物分析显示了自噬途径的显著下调,如PE水平降低所示(图3j和6a),并通过定量分析验证了这些发现(图6b和c),表明抑制自噬可能是NBP的作用机制之一。在缺氧复氧细胞模型中,NBP组细胞的LC3表达降低,p62表达升高,表明NBP对于细胞自噬具有潜在的抑制作用(图6d和e)。此外,透射电子显微镜(TEM)的结果也显示了NBP处理后的神经元细胞中的自噬体的减少(图6f和g)。综上所述,这些结果表明NBP可能通过抑制细胞自噬发挥神经保护作用。

图6. NBP对自噬的抑制作用
(六)NBP减少不饱和脂肪酸的生物合成
脂质代谢在维持正常细胞功能方面至关重要,有研究表明,多不饱和脂肪酸(PUFA)参与调节铁死亡,铁死亡是一种参与缺血再灌注损伤的细胞死亡方式。研究结果显示,NBP可以抑制不饱和脂肪酸的生物合成途径(图3j),通过定量分析也证实了NBP参与到PUFA的生物合成途径中(图7a-g),表明铁死亡可能是NBP改善神经功能的潜在机制之一。此外,ROS作为铁死亡的重要指标,在细胞模型中,NBP也表现出降低ROS(图7h和i)和脂质ROS(图7j和k)的作用。综上结果表明,NBP可能通过抑制不饱和脂肪酸的生物合成来抑制铁死亡,从而发挥神经保护作用。

图7. NBP抑制不饱和脂肪酸生物合成
(七)NBP改善脑缺血再灌注损伤的机制图
NBP通过调节小分子代谢途径发挥对MCAO小鼠脑缺血再灌注损伤的治疗作用。潜在的作用机制包括增强能量供应、减少乳酸积累、抑制自噬和改善不饱和脂肪酸的生物合成,如图8所示。

图8. NBP改善脑缺血再灌注损伤的机制图
研究结论
本研究表明,NBP通过改善能量供应、减少乳酸积累、减轻自噬和抑制多不饱和脂肪酸(PUFA)生物合成发挥神经保护的作用。此外,NBP对于线粒体形态和铁死亡的相关指标均具有改善作用。这些发现为NBP治疗脑缺血再灌注损伤后小分子代谢物改变的精确空间分布提供了新的见解。






